辣椒表观基因组发布——多组学揭示辣椒独特的调控特征与顺式调控元件
2025年5月8日,北京大学薛彦课题组联合四川大学钟振晖团队及湖南农业大学刘峰研究组,在国际知名期刊《Genome Biology》(影响因子10.1)上共同发表研究论文。该研究以“Epigenome profiling reveals distinctive regulatory features and cis-regulatory elements in pepper”为题,首次系统解析了辣椒表观基因组图谱,并鉴定了其特有的顺式调控元件及转录调控网络。
研究背景
辣椒(Capsicum annuum)是全球广泛种植的重要蔬菜作物,其庞大而复杂的基因组(约 3 Gb)虽阻碍了功能基因组研究,但也暗示其蕴含丰富的调控元件(REs)。辣椒面临热胁迫和黄瓜花叶病毒(CMV)的严重威胁,尽管 CRISPR/Cas9 等技术已证明靶向调控元件可高效改良作物性状,但复杂基因组中鉴定顺式调控元件(CREs,如启动子、增强子)仍具挑战。本研究通过整合染色质可及性(ATAC-seq)、DNA 甲基化(WGBS)、组蛋白修饰(ChIP-seq)和转录组(RNA-seq)数据,系统解析了辣椒表观基因组,鉴定了发育、胁迫响应相关的 CREs,并揭示其在进化中的核苷酸多样性特征,为辣椒遗传改良提供理论基础。
技术路线
主要结论
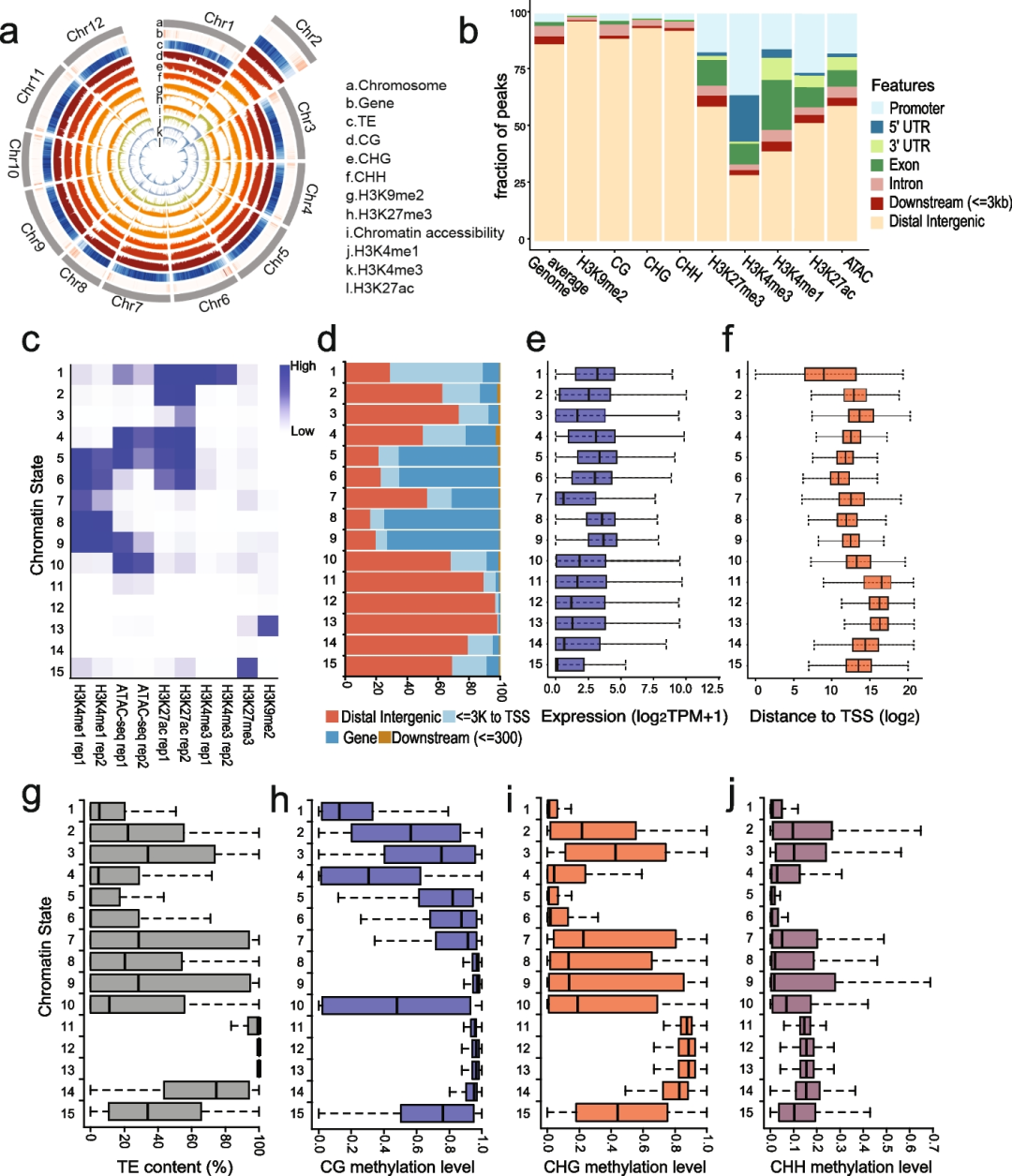
1、辣椒叶片的表观基因组图谱
对辣椒叶片的ATAC-seq、WGBS等多组学进行分析发现,DNA 甲基化(CG 和 CHG 背景)与组成型异染色质标记H3K9me2 在富含转座元件(TEs)的着丝粒周围区域高度集中,而兼性异染色质标记H3K27me3 在基因密集的常染色质富集,且CHH 甲基化相对稳定;此外,H3K9me2 和 DNA 甲基化主要存在于远端基因间区,而H3K27me3 在启动子和基因区富集。
活性染色质标记H3K27ac 和 H3K4me3 在转录起始位点(TSS)下游富集,染色质可及性在 TSS 处达到峰值。总之,活性染色质标记的强度与转录活性正相关,抑制性染色质标记与转录活性负相关;基因体 CG 甲基化与基因表达无关,而非 CG 甲基化仅存在于沉默的基因中。另外,该团队发现辣椒中存在 mCHH 岛,但在常规条件下,其不直接参与蛋白编码基因(PCG)的表达调控,揭示可能存在其他的冗余机制来维持基因的正常转录活动。
图1 辣椒的表观组特征
2. 辣椒中 CRE 的表观遗传特征
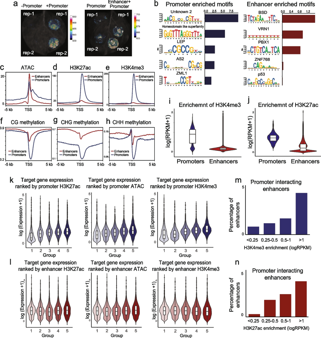
研究表明,TEs常携带自身顺式调控元件(CREs),这些TEs是增强子、启动子等功能性CREs的重要来源。辣椒基因组约80%的基因组序列为转座元件(TEs),揭示辣椒基因组中可能也存在丰富的CREs。基于ATAC-seq、RNA-seq等多组学结果,该团队揭示了辣椒基因组中 CREs 的相关特性。首先通过多元隐马尔可夫模型(HMM)将辣椒基因组分为15种染色质状态,接着选择5种具有活跃染色质特征的状态进行分析:状态1主要为启动子,具有开放染色质、H3K4me3 和 H3K27ac 富集的特征;状态 4 和状态 10 是潜在增强子区域,染色质可及性高,H3K27ac 水平有差异;状态 5 和状态 9 分别代表活跃转录基因的 5' 和 3' 端区域。
有趣的是,作者观察到H3K4me1在基因间区富集,结合前人在动物中的发现,通过”靶基因”预测及基因表达模式分析等,推测H3K4me1 区域可能存在潜在的预备增强子,且可以与 H3K27me3 发生双价修饰。研究团队对包括启动子和增强子在内的活性调控元件进一步分析,明确了辣椒中启动子和增强子的特征及差异,启动子活性与染色质可及性、H3K27ac 和 H3K4me3 密切相关,而增强子活性与这些染色质特征仅适度相关;结合已发表的HiC数据检测增强子与启动子的互作关系,发现这种相互作用可能受 H3K4me3 和 H3K27ac 修饰水平的影响。
图2 辣椒中活性CREs的鉴定与表征
3. 活性启动子相关蛋白质组的鉴定
为了揭示与不同染色质环境相关的蛋白质,作者对修饰组蛋白进行了XLIPMS分析,鉴定出与活性染色质标记H3K4me3特异性相关的潜在转录因子和染色质修饰因子,证明了染色质环境与蛋白质互作的特异性。
图3 利用XLIPMS鉴定与特定染色质环境相关的蛋白质
4. 辣椒热胁迫及CMV响应的CREs(顺式调控元件)
该团队首先鉴定出辣椒中组织特异性和非特异性 CREs,发现组织特异性是通过启动子区 H3K27me3 的沉积实现的,而增强子可能存在其他机制来抑制转录激活潜力。接着,作者确定了辣椒中潜在的热响应 CREs 和转录因子(TFs),并通过表达分析构建了由 TFs 及其靶基因组成的潜在热激活转录调控网络。同样地,通过比较 CMV 敏感的 ST - 8品种和抗性的 PBC688品种,鉴定出与 CMV 响应的 CREs 和 TFs,这些 TFs 可能作为转录激活因子发挥作用,并构建了潜在的 CMV 响应转录调控网络。进一步比较了 CMV 和热响应 CRE,发现了大量同时受热和 CMV 影响的基因。

图4 热响应CRE的鉴定和表征
图5 CMV应答性CREs的鉴定和表征
5. 表观基因组分析提供了鉴定功能基因组内变异的可能性
前期研究已初步定位PBC688中与CMV抗性相关的遗传位点,分别位于2号染色体约330 kb的区域及11号染色体约2.05 Mb的基因组区间。然而,由于该品系全基因组序列信息的缺失,导致抗性基因的精细鉴定工作面临技术瓶颈。为此,研究者通过整合表观基因组与转录组数据,系统比较ST-8和PBC688品系间功能元件的遗传差异,发现:在 CMV 抗性品种 PBC688 中,与抗性相关的基因组变异主要集中在调控区域和编码区,尤其是启动子区的单核苷酸多态性(SNPs)和编码区的非同义突变,这些变异可能通过影响基因表达或蛋白功能赋予抗性。
6. CREs多样性
最后,该研究使用涵盖3个分支7个物种的500份辣椒基因组数据,在群体水平上分析了CREs的核苷酸多样性。首先分析了参与基础功能的非特异性CREs,发现非特异性CREs及其上下游5 kb区域的核苷酸多样性急剧下降,且在野生群体中下降幅度大于栽培群体,启动子区较增强子区更为显著。对应激响应型CREs的分析显示,热胁迫响应CREs与非特异性CREs模式相似,但CMV响应的增强子未出现显著多样性变化,暗示 CMV 可能不是自然进化中的主要选择压力。
图6 CREs的核苷酸多样性
研究总结
本研究利用 ATAC-seq、WGBS 等多组学技术,系统解析辣椒表观基因组,鉴定 15 种染色质状态及各类顺式调控元件(CREs)。研究揭示了 CREs 在组织发育、热胁迫及 CMV 抗性中的调控作用。此外,群体分析显示 CREs 在进化中受选择,驯化导致其多样性下降。本研究为辣椒遗传改良提供靶点,也为其他物种表观遗传研究提供方法借鉴。
文献延伸——给科研人的实用建议
1. 举一反三,构建其他物种表观基因组图谱
针对复杂生物学问题(如作物抗逆、发育调控),推荐采用 “ATAC-seq(染色质可及性)+ ChIP-seq(组蛋白修饰)+ RNA-seq(转录组)” 核心组合,必要时补充DNA 甲基化或蛋白组学数据,从表观、转录、蛋白层面交叉验证调控机制。
2. 强化非编码区功能验证
对鉴定的启动子、增强子等,可选择通过荧光素酶报告基因实验验证活性,结合 CRISPR-Cas9 敲除或过表达验证其对靶基因和表型的影响;利用TF足迹分析挖掘与 CREs 结合的关键转录因子,构建“TF-CREs -靶基因”调控网络。
参考文献: Yang H, Yu G, Lv Z, et al. Epigenome profiling reveals distinctive regulatory features and cis-regulatory elements in pepper. Genome Biol. 2025.
027-62435310 |
service@benagen.com |
