Nature子刊重磅:单细胞技术揭示再障贫血免疫治疗新机制
近日,美国国立卫生研究院(NIH)国家心肺血液研究所在Nature Communications期刊上发表了题为《Human autoimmunity at single cell resolution in aplastic anemia before and after effective immunotherapy》的研究论文,该研究使用多种单细胞分辨率技术,详细描述了重型再生障碍性贫血患者(SAA)在接受免疫抑制治疗前后的骨髓微环境中免疫细胞和造血干细胞的变化。
英文题目:Human autoimmunity at single cell resolution in aplastic anemia before and after effective immunotherapy
中文题目:在单细胞水平探究免疫治疗前后再生障碍性贫血的自身免疫机制
期刊:Nature Communications(IF:15.7)
发表时间:2025年5月30日
疾病名称:重型再生障碍性贫血(SAA)
样本类型:人骨髓样本
涉及技术:scRNA-seq、scTCR/BCR-seq等
严重的免疫再生障碍性贫血是一种由于细胞毒性淋巴细胞破坏骨髓造血细胞而导致的致命疾病,是骨髓衰竭综合征和自身免疫疾病的范例。为了更好地理解其病理生理学,本研究应用了多种单细胞分辨率技术,包括质谱流式细胞术、单细胞RNA测序和TCR/BCR测序,对免疫抑制和生长因子刺激临床试验中的患者样本进行了分析。我们观察到骨髓细胞和T细胞数量的变化呈相反趋势,T细胞克隆扩增主要由效应记忆细胞主导。治疗减少了细胞毒性T细胞的数量并抑制其活性,但新出现的T细胞克隆阻碍了造血功能的恢复。细胞间相互作用增强,特别是IFNG和IFNGR的相互作用,在患者中显著,并在治疗后受到抑制。造血功能恢复伴随着祖细胞而非干细胞的增加。与免疫激活基因相关的遗传易感性增强了细胞毒性T细胞的活性及其与靶细胞的相互作用。
本研究采用单细胞分辨率的技术,结合质谱流式细胞术(CyTOF)、单细胞RNA测序(scRNA-seq)以及T细胞受体/B细胞受体测序(scTCR/BCR-seq),对20名接受免疫抑制治疗(IST)和促血小板生成药物治疗的重型再生障碍性贫血(SAA)患者的骨髓样本进行了全面分析。通过比较治疗前后患者样本与健康供体的差异,研究人员详细描绘了目标造血细胞和效应免疫细胞的转录组图谱,探讨了细胞群体、基因程序、T细胞克隆性和治疗反应之间的动态变化。此外,还利用细胞间相互作用分析揭示了疾病状态下的免疫细胞网络,并结合全基因组关联研究(GWAS)数据,鉴定了与疾病相关的遗传风险因素及特定细胞类型的表达特征。这些方法不仅验证了已知的免疫病理机制,还提供了新的见解,有助于深入理解SAA的发病机制。
1、患者和健康供体骨髓中的细胞结构
图1 使用CyTOF和scRNA-seq分析骨髓样本细胞组成变化
CyTOF无监督聚类的注释结果为粒细胞谱系、单核细胞谱系、NK细胞、T和B淋巴细胞(图1c);在所有患者样本中,CD8+和CD4+ T细胞的比例较高,而骨髓细胞的比例较低(图1e-g)。scRNA-seq细胞聚类结果显示骨髓单核细胞(BMMNCs)簇是主要的细胞类型,包括 HSPC 和所有谱系的分化细胞(图 1h)。IST后,CD8+ T、CD4+ T、NK和B细胞的百分比下降,骨髓细胞增加(图1i),这与CyTOF结果一致。这些结果通过不同的细胞类型分配方法和分析得到证实(图1d)。
2、治疗后早期造血干细胞和祖细胞(HSPCs)丢失而晚期HSPCs恢复

图2 治疗后早期HSPCs丢失而晚期HSPCs恢复 总体而言,谱系−CD34+ HSPCs在治疗前显著减少,并在治疗后恢复。然而,对于更原始的CD34+CD38-干细胞和多能祖细胞,在6个月后仍然无法恢复,而CD34+CD38+分化谱系的祖细胞(包括GMPs,CMPs/MEPs以及Lymps)则恢复能力显著增加(图2a, b)。根据scRNA-seq数据,分选的CD34+HSPCs的聚类包括造血干细胞和多能祖细胞(HSCs)、MEPs、GMPs和LymPs(图 2c)。SAA患者的CD34+HSPCs炎症通路表达更高,治疗后IFN-γ和 IFN-α表达下调。相反,DNA损伤修复和细胞周期基因在基线时下调,并在治疗后显示上调,伴随细胞应激途径中基因表达增加(图 2d)。CyTOF和scRNA-seq数据均显示治疗后造血恢复不完全和持续发生的免疫失调(图 2e)SAA患者与健康供体之间的BM基因表达存在显著差异,但治疗前和治疗后样本之间的差异较不明显(图 2f)。在所有样本中,HSC对MEP、GMP和LymP的分化潜能相当,且受关键转录因子调控(图 2g,h)。对于治疗前样本,用于多谱系分化的早期HSC较少,这表明早期干细胞的免疫靶向导致骨髓衰竭综合征,晚期HSC有助于治疗后的三系分化(图 2i)。 3、CD8+ T细胞和CD4+ T细胞亚群在SAA中升高和激活 图3 CD8+T细胞在SAA中升高且表现出细胞毒性
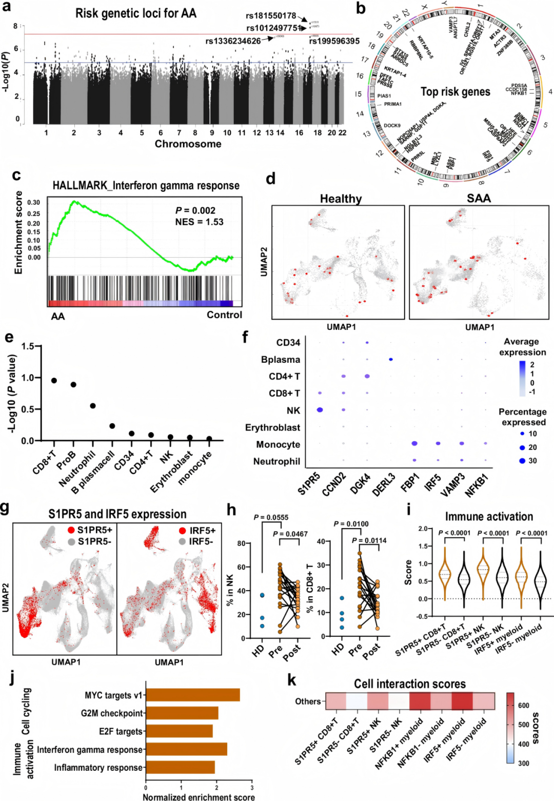
图4 CD8+ T细胞和CD4+ T细胞亚群在SAA中扩增和激活 初始CD8+T细胞(cluster 4)和初始CD4+T细胞(cluster 18)在健康人群中占主导地位,在治疗前的SAA中几乎不存在,但在治疗后恢复。CD8+效应T细胞(cluster 5)和中央记忆型T细胞细胞(cluster 15)以及CD4+中央记忆型T细胞(cluster 16)在基线样本中表现突出,治疗后下降(图4a, b)。Treg-A(cluster 6)和Treg-B(cluster 8)在治疗后下降(图4b)。研究者计算Treg与CD8+效应细胞的比率,与治疗前相比,治疗后Treg-B与CD8+效应细胞(cluster2&5)的比例增加(图4c),CD4+ T细胞中的nonA和nonB Tregs (cluster 11)在治疗前低于健康组,治疗后增加(图4b)。对BMMNCs中的CD8+和CD4+T细胞亚群进行了注释,效应记忆CD8+T细胞高度表达CD57并显示高细胞毒性评分(图4d)。在CD4+ T细胞中,Treg-B在个别的细胞群中被转录定义,而Treg-A则更加多样化(图4e)。效应记忆群体中CD4+Treg-B更丰富(图4f),与健康供者相比,治疗前Treg-B中IFN-γ和IFN-α表达增加,治疗后减少(图4g, h)。 4、在SAA中效应记忆性CD8+T细胞呈现克隆扩增,其TCR的使用具有高度个体特异性 图5 效应记忆CD8+ T细胞在SAA中克隆扩增 T细胞在AA样本中克隆扩增。治疗前样本中克隆扩增T细胞的丰度几乎是健康样品的两倍,治疗后,克隆扩增并未减弱,保持在平均值的23%,并具有相当的TCR克隆基尼指数(图5a, b,补充图14a-c)。BCR克隆性无显著差异(补充图14d-f)。扩增的TCR克隆与所有其他T细胞相比,IFN-γ和细胞毒性基因表达更高。从表型上看,克隆扩增的T细胞主要是效应记忆细胞群(图5c)。治疗后T细胞克隆大小动态分为3组:增加(0.5 ~ 2倍,治疗耐药)、不变(0.5 ~ 2倍,治疗不敏感)和减少(<0.5倍,治疗敏感)。三组治疗后T细胞IFN-γ信号均降低;与增加的克隆相比,未改变和减少的克隆观察到更显著的细胞毒性下降和细胞凋亡增加(图5d)。治疗后T细胞IFN-γ 信号均降低,与增加的克隆相比,在未改变和减少的克隆中细胞毒性下降和细胞凋亡增加更为显著(图5d)。 5、免疫抑制后T细胞克隆动力学与造血功能恢复 图6 T细胞克隆扩增动力学与造血恢复相关 在16例可于6个月时进行评估的患者中,9例患者的T细胞克隆大小增加,7例减少(图6a、b,补充图20)。克隆大小的变化与TCR使用的多样性及血细胞计数的恢复程度呈负相关(补充图21a-c)。在治疗后,克隆大小的增加主要是基线时未检测到的新克隆;除两例外,原有克隆的大小均有所减少(图6c、d)。获得较大新克隆与造血功能恢复不良呈负相关(图6e,补充图21d)。我们重点关注治疗后减少的优势克隆(治疗敏感型)以及仅在治疗后出现的新克隆(治疗耐药型)。与其他克隆相比,基线时的治疗敏感型克隆和治疗后出现的治疗耐药型克隆的IFN-γ和IFN-α相关基因都表达较高,但细胞周期相关基因表达较低,提示其处于激活与耗竭状态。基线样本中原有克隆与治疗后的新克隆在TCR序列上存在重叠,其相似性高于健康供者中鉴定出的TCR序列。这些结果与SAA患者中克隆性TCR使用的特征一致,提示原有克隆与新克隆可能靶向共同的未知抗原。在现有克隆中TCR相似性较高的样本中,新克隆之间的相似性以及新克隆与原有克隆之间的相似性也更高(图6f)。与克隆大小增加的个体相比,治疗后克隆大小减少的个体的IFN-γ评分下降更为显著(图6g)。 6、患者和健康供体骨髓细胞间的相互作用 图7 治疗之后,SAA中细胞与细胞之间的相互作用减少 通过CellPhoneDB分析细胞间相互作用,发现患者和对照组免疫细胞群中相互作用明显,SAA患者中细胞-细胞相互作用增强(图7a),IST后多数增强的细胞间相互作用在基线时减少(图7b)。研究还绘制了SAA中HSPCs与其他细胞类型的异常相互作用,并与对照组比较(图7c,补充图22),指出CD8+ T细胞分泌的IFNG主要与中性粒细胞等细胞上的IFNGR相互作用,SAA中CD8+ T细胞与其他细胞间的IFNG/IFNGR相互作用异常增加(图7d)。CD8+ T和NK细胞是HSPCs中该相互作用的主要来源,且这些异常相互作用治疗后减少(图7e)。计算并绘制治疗前后HSPC与不同克隆间的配体受体对,新T细胞克隆与HSPC有与已有克隆相似的配体-受体相互作用(图7f),表明具有相似的抗原识别模式和功能。早期造血干细胞与CD8+ T细胞间配体-受体对相互作用多于晚期造血干细胞与CD8+ T细胞间的相互作用(图7g)。 7、与特定细胞类型相关的种系变异是免疫介导疾病的危险因素 图8 遗传风险和细胞类型特异性疾病相关变异促进疾病发生 为评估AA和BM中疾病相关细胞群的全基因组遗传因素,将scRNA-seq数据与GWAS多基因信号结合,用MAGMA进行基因水平关联分析。基于GWAS的途径富集分析发现与AA相关基因在免疫反应途径富集(图8a, b),包括IFN-γ和IFN-α(图8c)。通过计算疾病评分检查相关细胞类型,发现SAA患者的CD8+ T和NK细胞评分最高(图8d, Fisher检验,P= 0.04),CD8+T 细胞相关性最强(图8e)。检查疾病相关高表达基因是否具有细胞类型特异性表达特点,结果显示,S1PR5在NK和CD8+ T细胞中高表达,CCDN2在CD4+ T、CD8+ T和NK细胞中高表达,DGKA在CD4+ T细胞中高表达。DERL3在B细胞和浆细胞中高表达;FBP1、IRF5、VAMP3和NFKB1的表达在髓细胞中很大程度上受到限制(图8f、g)。治疗前S1PR5+NK细胞和S1PR5+CD8+T细胞频率高于健康供体,治疗后降低(图8h)。这些细胞与阴性细胞相比,表达更多免疫激活基因(图8I, j),相互作用增加,表明遗传背景影响疾病表型,涉及免疫激活失调和炎症放大。 该研究通过单细胞分辨率的技术,详细描述了SAA患者在接受免疫抑制治疗前后的骨髓微环境中免疫细胞和造血干细胞的变化。研究发现,治疗减少了细胞毒性T细胞,但新出现的T细胞克隆阻碍了造血恢复。此外,研究还揭示了细胞间相互作用的增强,特别是IFNG和其受体IFNGR之间的相互作用,并发现了与疾病相关的遗传风险因素。这些结果不仅有助于理解SAA的病理机制,也为其他类似自身免疫疾病的治疗提供了新的见解。
Ps:关注单细胞转录组在肿瘤研究的应用请联系当地业务经理获取原文,若您有关于单细胞转录组的疑问或者测序意向,欢迎与我们联系。
识别下方二维码联系我们 参考文献: Wu Z, Gao S, Feng X, et al. Human autoimmunity at single cell resolution in aplastic anemia before and after effective immunotherapy. Nat Commun. 2025;16(1):5048.
027-62435310 |
service@benagen.com |
