NC详解 | 水稻光周期开花关键突破!ELD1通过可变剪接调控生物钟基因,打开高纬度早花育种大门
文章标题:ELD1 mediates photoperiodic flowering via OsCCA1 alternative splicing and interacts with phytochrome signaling in rice
发表期刊:Nature Communications
发表时间:2025.6
影响因子:15.7
光周期开花是植物响应昼夜长度变化以调控开花时间的关键生理过程,涉及光信号与内源生物钟的复杂互作。尽管已知光信号通过转录调控影响生物钟基因的表达,但其如何通过可变剪接(AS)调控生物钟的分子机制尚不清楚。本研究在水稻中鉴定到一个CCHC型锌指蛋白ELD1,其部分功能缺失会导致长日照(LD)条件下早花。研究发现,ELD1与OsNKAP(哺乳动物NF-κB激活蛋白的同源物)及核心剪接因子互作,调控生物钟核心振荡子基因OsCCA1的可变剪接。此外,ELD1与光敏色素phyB互作,介导红光依赖的OsCCA1剪接调控。由此揭示了ELD1可以作为光信号与生物钟之间的桥梁,通过可变剪接调控光周期开花的分子机制。
在本研究中,作者借助Nanopore全长转录组可以准确鉴定可变剪接这一优势,通过全长转录组测序及分析,对野生型和eld1突变体中的可变剪接事件进行全面分析,明确了ELD1-OsCCA1可变剪接模块在光周期开花调控中的核心作用。
1. ELD1的克隆与表型分析
通过EMS诱变筛选,鉴定到一个长日照条件下早花的突变体eld1(图1a-c)。遗传分析表明,该表型由单隐性基因控制,并通过BSA测序定位到LOC_Os09g01640(ELD1)上的一个错义突变(图1d)。互补实验证实,ELD1的恢复可挽救eld1的早花表型(图1e-h),而过表达ELD1则延迟开花,表明ELD1是长日照条件下开花时间的负调控因子。

ELD1的克隆与表型分析
2. ELD1的表达模式与亚细胞定位
RT-qPCR和GUS染色显示,ELD1在水稻各组织中广泛表达,并在叶片中呈现昼夜节律性(图2a-c)。亚细胞定位分析发现,ELD1定位于核斑点(nuclear speckles),其C端富含丝氨酸/精氨酸(RS)的结构域对定位至关重要(图2d-e),由此推测ELD1可能参与RNA代谢或剪接调控。

ELD1的表达模式与亚细胞定位
3. ELD1与OsNKAP的互作及其功能解析
酵母双杂交和BiFC实验证实,ELD1与OsNKAP互作,且该互作依赖于ELD1的RS结构域(图3a-d)。OsNKAP的弱突变体和RNAi株系均表现出早花表型(图3e-g),表明OsNKAP与ELD1在调控开花时间中具有协同作用。
ELD1与OsNKAP的互作及其功能解析
4. ELD1与剪接因子的互作及snRNA结合
ELD1与核心剪接因子U1-70K、U2AF65A/B互作(图4a-d),并通过RIP-qPCR实验证实其与U1、U2、U4、U5、U6 snRNA结合(图4e),表明ELD1是剪接体的组成部分,直接参与pre-mRNA剪接调控。

ELD1与剪接因子的互作及snRNA结合
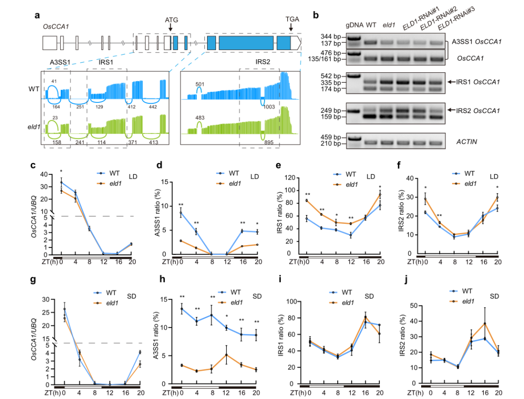
5. ELD1调控OsCCA1的可变剪接
Nanopore全长转录组分析发现,eld1突变体中OsCCA1的可变剪接模式发生显著改变,包括5'UTR区的A3SS1和IRS1位点以及编码区的IRS2位点(图5a-b)。RT-qPCR进一步证实,这些剪接事件在eld1中呈现异常,且受光周期调控(图5c-j)。这些结果表明,ELD1通过调控OsCCA1的可变剪接影响其功能,进而调节开花时间。
ELD1调控OsCCA1的可变剪接
6. ELD1通过OsCCA1-Hd1通路调控开花
遗传分析显示,oscca1突变体表现出极端晚花表型,而eld1 oscca1双突变体的表型与oscca1单突变体相似(图6a-b),表明OsCCA1位于ELD1下游。此外,eld1中Hd1及其下游成花素基因Hd3a/RFT1的表达上调(图6c-e),进一步验证ELD1-OsCCA1-Hd1通路在光周期开花调控中的核心作用。

ELD1通过OsCCA1-Hd1通路调控开花
7. ELD1介导phyB依赖的OsCCA1剪接调控
BiFC和Co-IP实验证实,ELD1与红光激活的phyB互作(图7a-b)。红光处理可显著改变OsCCA1的剪接模式,而这一效应在phyB突变体中消失(图7c-f)。RIP-qPCR进一步表明,红光抑制ELD1与OsCCA1 pre-mRNA的结合(图7g),揭示phyB通过调控ELD1的RNA结合活性介导光依赖的剪接调控。
ELD1介导phyB依赖的OsCCA1剪接调控
8. ELD1在水稻育种中的实际验证
通过CRISPR-CBE技术模拟eld1突变,研究成功培育出早花且适应性强的水稻品系(图8a-d)。基于上述发现,研究提出ELD1的调控机制(图8e):ELD1与OsNKAP及剪接因子形成复合物,调控OsCCA1的可变剪接;phyB通过光依赖的互作抑制ELD1活性,从而协调生物钟与光信号通路,确保水稻在适宜季节开花。
ELD1在水稻育种中的实际验证
本研究揭示了ELD1作为剪接调控因子,通过整合光信号与生物钟信息调控水稻光周期开花的新机制。ELD1与phyB的互作为光调控可变剪接提供了直接证据,而OsCCA1的可变剪接为生物钟的动态调控增添了新维度。此外,通过基因编辑技术优化ELD1活性,可培育适应高纬度地区的早花水稻品种,为作物改良提供了新策略。该发现不仅揭示了生物钟调控的新层面,还为作物光周期适应性改良提供了新靶点。未来研究可深入探索ELD1调控的其他剪接靶点及其在植物发育中的广泛作用。
参考文献:
Cai L, Hao B, Xu Z, et al. ELD1 mediates photoperiodic flowering via OsCCA1 alternative splicing and interacts with phytochrome signaling in rice[J]. Nature Communications, 2025, 16(1): 1-17.
027-62435310 |
service@benagen.com |
