项目文章 | 单细胞异构体 m⁶A 修饰图谱揭示其在 RNA监测中的关键作用
N⁶-甲基腺苷(m⁶A)是真核生物 mRNA 中最丰富的转录后修饰,参与 RNA 稳定性、剪接和翻译调控等多种生物学过程。然而,m⁶A 在不同 RNA 异构体及其在单细胞中的分布异质性尚不明确。传统检测方法(如MeRIP-seq、DART-seq)受限于RNA片段化或单核苷酸分辨率不足,难以解析不同RNA异构体的m⁶A修饰模式。
近日,中山医学院王金凯教授课题组与美国的费城儿童医院联合在《Nature Communications》上发表了题为“Isoform characterization of m6A in single cells identifies its role in RNA surveillance”的研究论文。该研究开发了 m⁶A-isoSC-seq 技术,基于Oxford Nanopore测序平台对单细胞cDNA文库进行测序,结合APOBEC1-YTH 诱导 m⁶A 位点附近的 C-to-U 突变,系统绘制了单细胞分辨率的异构体水平m⁶A修饰图谱,并发现 m⁶A 通过靶向降解异常加工的RNA 异构体(如内含子多聚腺苷酸化转录本)参与RNA监测,为理解 m⁶A 在基因表达精准调控中的作用提供了新视角。

英文标题:Isoform characterization of m6A in single cells identifies its role in RNA surveillance
发表期刊:Nature Communications
发表时间:2025年7月
影响因子:15.7
贝纳基因参与了该项目的单细胞cDNA Nanopore测序工作
主要研究结果
1. eDART-seq 技术显著提升 m⁶A 检测灵敏度
为提升 m⁶A 检测效率,研究团队对已有DART-seq技术进行了优化,构建了增强型DART-seq(eDART-seq)方法。该方法在 APOBEC1-YTH 载体中加入 copGFP 标签和 T2A 自剪切肽(图 1a),通过流式分选高荧光强度细胞,显著提高 C-to-U 突变效率(图 1b-c)。在 HEK293T 细胞中,使用eDART-seq 方法鉴定出 199,227 个 C-to-U 突变位点,数量是常规 DART-seq 技术的 4.9 倍。
这些突变位点富集于 DRACH motif和终止密码子附近(图 1d),与常规DART-seq方法结果一致。值得注意的是,尽管 eDART-seq 在单碱基分辨率 m⁶A 检测结果与GLORI结果相关性较弱,但在区域水平的 m⁶A 突变peak分析中表现出显著正相关(图 1h),为单细胞 m⁶A 异质性研究奠定基础。

图 1 eDART-seq 提升 m⁶A 检测能力
2. 单细胞聚类揭示 m⁶A 修饰的细胞类型特异性
基于混合培养的 HEK293T、HeLa 和 HepG2 细胞群体,研究通过m⁶A-isoSC-seq技术,对同一单细胞 cDNA 文库进行了 Oxford Nanopore 长读长与 Illumina 短读长双平台测序(图 2a)。其中基于 Illumina 数据的基因表达谱可以成功区分三种细胞类型,并且基因表达与单细胞水平m⁶A丰度之间呈显著负相关。通过分析 11,951 个 m⁶A 突变peak,发现即使仅基于非差异表达基因的m⁶A修饰特征,也足以将细胞准确划分为三个簇(图 2e-f),各簇中90%以上的细胞均正确归类于其源细胞系(图 2g),表明 m⁶A 修饰具有显著的细胞类型特异性。这一发现首次证实 m⁶A 修饰模式可作为独立的细胞身份标识。值得注意的是,混合细胞间m⁶A异质性的主要来源是发生甲基化的细胞比例,而非单个细胞内基因的甲基化程度(图 2j)。

图2 m⁶A的单细胞水平表征
3. 纳米孔长读长测序实现单细胞异构体 m⁶A 解析
研究进一步通过 Oxford Nanopore 长读长测序解析同一单细胞 cDNA 文库,鉴定到 3800万条 reads含有细胞 barcode 和 UMI(图 3a),其中 61.1% 的reads覆盖转录本90% 以上区域。基于无差异表达的转录本的 m⁶A 修饰水平的聚类分析显示,细胞仍可清晰分为三个细胞簇,结果与Illumina短读长聚类结果一致(图 3f),且各簇主要细胞类型占比达 79%-95%(图 3h)。值得注意的是,基于异构体的 m⁶A 水平可将HEK293T 细胞分为三个细胞亚群(图 3i),其中 Cluster 2 高表达细胞解毒相关基因(图 3j),表明 m⁶A 异质性与细胞应激状态密切相关。

图3 m⁶A的单细胞异构体水平表征
3. m⁶A 通过负向调控影响异构体表达
在 HeLa 细胞中,516 个异构体呈现 m⁶A 水平与其表达量呈显著负相关(图 4a),且甲基化程度显著高于其他异构体(图 4b),外显子数量显著少于其他异构体(图 4d),这与之前的报道一致,由于外显子链接复合体(EJC)对m⁶A修饰存在抑制作用,外显子较少的mRNA通常具有更高的m⁶A修饰水平。通过比较同一基因的不同异构体,鉴定出 507 个高甲基化异构体(HMIs) 和 354 个低甲基化异构体(LMIs)(图 4e),HMIs 的表达水平显著低于 LMIs(图 4f)。在HeLa细胞中,68.2% 的HMIs具有细胞特异性(图 4g),如 EEF1D-202 在 HeLa 中呈现高 m⁶A 水平低表达,而在 HEK293T 和 HepG2 中无此规律(图 4k-m)。这种特异性调控揭示 m⁶A 可作为细胞类型依赖的异构体表达开关。

图4 特异性甲基化异构体具有细胞系特异性
5. 异常 RNA 异构体呈现特异性 m⁶A 高甲基化
与LMIs相比,HMIs具有更少的外显子数量,特别是具有 ≤4 个外显子的异构体比例显著更高(图 5a-b)。同时发现,外显子数量与m⁶A水平之间存在高度负相关,外显子不超过四个的转录本m⁶A水平明显更高(图5c),这一规律在ONT直接RNA测序分析(DRS)中也得到验证(图5d)。在 HeLa 细胞中,8.3% 的HMIs为内含子多聚腺苷酸化(IpA)RNA异构体,而LMIs中仅占 2.5%(图 5e)。基于DRS数据的分析进一步证实,IpA异构体的 m⁶A 位点距其最近的(外显子-外显子)剪接位点的距离显著长于经典异构体(图 5h)。例如,含 2 个外显子的 IpA 异构体RAD51C-203的 m⁶A 水平显著高于含 9 个外显子的经典异构体RAD51C-201(图 5i-j)。

图5 内含子多聚腺苷酸化异构体具有高m⁶A甲基化水平
6. m⁶A 通过 CMD 途径靶向降解异常 RNA
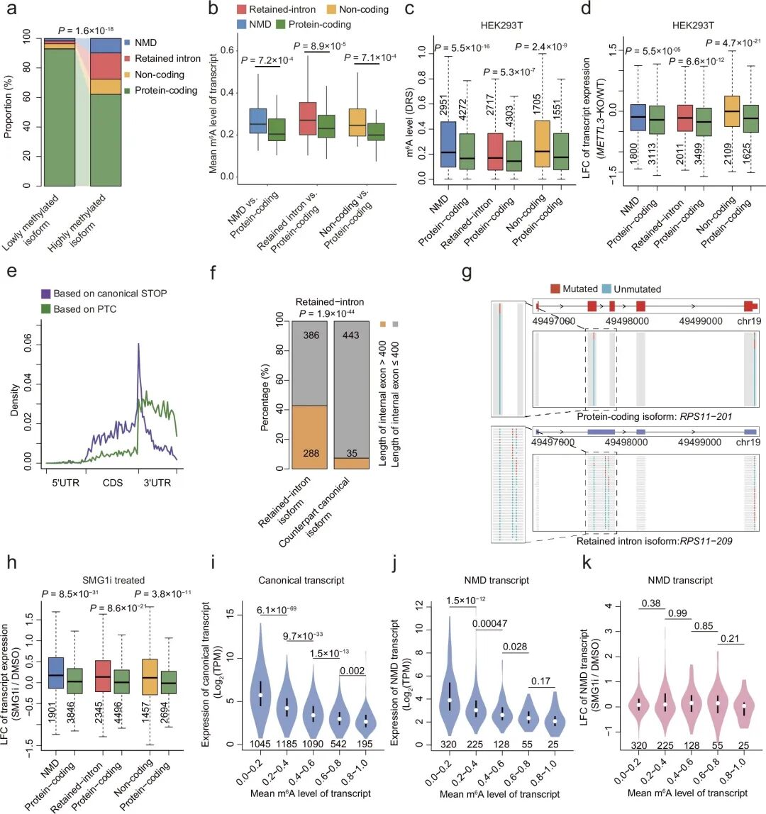
研究发现,除了IPA异构体外,异常剪接的 RNA(如NMD异构体、非编码异构体以及内含子保留异构体)在编码区(CDS)具有更高的 m⁶A 水平,且这一结果通过DRS分析得以验证(图 6b-c)。这些异构体在 METTL3 敲除后表达显著上调(图 6d),表明其稳定性受 m⁶A 调控。然而,通过 SMG1 抑制剂和 UPF1 siRNA 处理HEK293T细胞后进行DRS测序分析发现,这些异构体的表达变化与 m⁶A 水平无显著相关性(图 6k),表明 m⁶A 介导的降解独立于 NMD 途径。
图6 NMD异构体、内含子保留异构体及非编码异构体呈现高m⁶A甲基化特征
与此相反的是,CDS-m⁶A 衰变(CMD),一种通过核糖体停滞触发 YTHDF2-DCP2 依赖的降解机制,在清除异常 RNA 中发挥核心作用。IpA 转录本因在最后一个外显子含有>200 nt 的延长编码序列(图 7c),更易被 CMD 途径降解(图 7a, d-e)。同时,携带长内部外显子(≥400 nt)的基因也显著富集于 CMD 靶标中(图 7j-k),证实该途径通过识别异常结构实现 RNA 质量监测。

图7 CMD机制介导m⁶A依赖性错误加工异构体的降解
研究总结
本研究基于新开发的m⁶A-isoSC-seq技术首次在单细胞和异构体分辨率上解析了m⁶A修饰图谱,揭示 m⁶A 修饰具有显著的细胞类型和异构体异质性。研究发现IpA异构体和异常剪接异构体因其外显子数量较少、编码区延长等特殊结构,得以逃逸EJC的抑制,而呈现高m⁶A甲基化状态,并通过CMD途径被特异性降解。该工作不仅阐明了m⁶A在RNA质量监测中的核心作用和调控机制,其建立的技术体系也为在细胞分化、发育等过程中研究m⁶A的动态变化提供了强有力的工具。
参考文献:
Ren Z, He J, Huang X, et al. Isoform characterization of m⁶A in single cells identifies its role in RNA surveillance. *Nat Commun*. 2025;16:5828. doi:10.1038/s41467-025-60869-0
027-62435310 |
service@benagen.com |
