项目文章:TAIL Iso-seq测序助力解析马铃薯盐胁迫下APA动态响应机制
土壤盐渍化是全球农业生产面临的重要非生物胁迫,马铃薯作为第三大粮食作物,对盐胁迫高度敏感。选择性多聚腺苷酸化(APA)是基因表达调控的关键机制,可通过改变mRNA的3’UTR长度,影响转录本稳定性及翻译效率,但其在马铃薯盐胁迫响应中的作用尚未明确。
近日,西南大学农学与生物科技学院薯类生物学与遗传育种重庆市重点实验室的吕典秋教授和荐红举副教授团队在Horticultural Plant Journal期刊(IF=6.2)上发表了题为“Screening of salt-tolerant potato germplasms and dynamic changes of APA in response to salt stress”的研究论文,该研究通过大规模筛选马铃薯种质资源,结合生理指标分析及TAIL Iso-seq技术,首次系统揭示了耐盐型与盐敏感型马铃薯在APA动态变化上的差异,为解析马铃薯盐适应机制提供了新视角。
贝纳基因参与了该项目TAIL Iso-seq测序分析工作。

研究结果
1. 马铃薯种质资源耐盐性评价
通过在MS培养基中添加不同浓度NaCl(30 mmol·L⁻¹和120 mmol·L⁻¹),对81份马铃薯种质进行表型分析(图1a, 1b),以株高、根长、生物量等多项生长指标为依据,筛选耐盐与盐敏感种质。Pearson相关性分析及主成分分析显示,株高和不定根数是耐盐性评价的关键指标(图2a, 2b)。基于隶属函数与聚类分析,筛选出9份盐敏感型和7份耐盐型种质(图2c, 2d)。进一步验证发现,耐盐型种质(如Morocco 1)在低盐胁迫下生长有所促进,高盐胁迫下仍保持较高生物量(图3a-e);盆栽实验中,盐敏感型种质叶片萎蔫严重,叶绿素荧光衰减率显著升高(图4a-c),表明耐盐型种质具有更强的盐适应能力。


图1~4:马铃薯种质资源耐盐性评价
2. 耐盐型种质的生理优势
生理生化实验表明,耐盐型种质可以通过增强活性氧(ROS)清除能力应对盐胁迫:DAB染色显示其H₂O₂积累量较少(图5a-b),MDA含量增幅更低(图5c),脯氨酸合成量更高(图5d),且POD、SOD、CAT酶活性显著提升(图5e-g),表明耐盐型种质可通过积累渗透调节物质和增强抗氧化酶活性,有效清除ROS,减轻氧化损伤。离子稳态分析表明,耐盐型种质叶片和根系中Na⁺积累更少、K⁺流失更缓,Na⁺/K⁺比显著低于盐敏感型(图5h-m),说明耐盐型种质具备更强的离子选择性吸收与转运能力,可维持细胞内离子平衡,减轻离子毒性。叶片解剖结构显示,耐盐型种质栅栏组织厚度(PT)及PT/ST值在盐胁迫下显著增加(图6a-d),因此其可以通过调整叶片结构,进一步强化抗逆性。


图5~6:耐盐型种质的生理优势
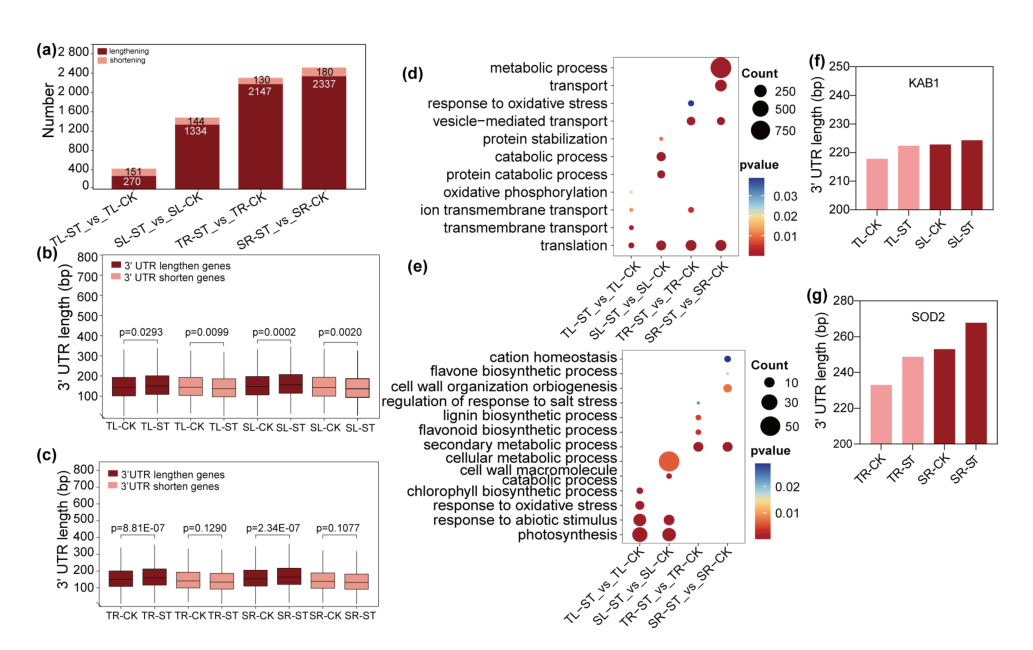
3. APA动态响应盐胁迫的全局特征
TAIL Iso-seq分析发现,76.04%的马铃薯基因具有多个poly(A)位点(图7a),其中87.13%的PAC位于3’UTR区(图7d)。盐胁迫后,耐盐型种质叶片3’UTR区PAT比例升高,而盐敏感型下降(图7b-c),证实3'UTR是多聚腺苷酸化的主要区域,且盐胁迫可显著改变PAT和PAC的分布模式。差异 poly (A) 位点(DE-PAC)和差异 poly (A) 位点(DE-APA)基因数量在盐敏感型种质中更高(图8a-b),且根系响应早于叶片。共有APA基因富集分析显示,耐盐型种质中APA基因富集于离子转运和ROS清除通路(图8e-f)。盐胁迫诱导3’UTR普遍延长(平均25 bp),且根系中延长基因数量更多(图9a-c)。典型基因如KAB1(叶片)和SOD2(根系)的3’UTR延长与组织特异性胁迫响应相关(图9f-g)。

图7~9:APA动态响应盐胁迫的全局特征
4. APA调控盐胁迫响应的分子机制
3’UTR延长基因在耐盐型种质根系中表达显著上调(图10a)。整合APA与差异表达基因(DEGs)分析发现,耐盐型种质中过氧化氢代谢通路基因(如Catalase)通过远端poly(A)位点使用率增加,促进3’UTR延长及基因表达上调(图10b-e)。筛选出5个候选耐盐APA基因(NAC044、WRKY70等),其中相比于盐敏感种质,耐盐型种质WSD1-like和MYB12的远端poly(A)位点在盐胁迫下使用率显著增加(图11a-i),表明这些基因可能通过调控APA使用以增强盐适应性。

图10~11:APA调控盐胁迫响应的分子机制
研究结论
本研究通过多维度评价体系成功筛选出耐盐与盐敏感马铃薯种质,明确了耐盐型种质通过增强ROS清除能力、维持离子平衡及优化叶片结构适应盐胁迫的生理机制;同时利用TAIL Iso-seq技术首次发现盐胁迫诱导马铃薯APA的动态变化,揭示了耐盐型种质通过APA调控3'UTR长度和影响胁迫相关基因表达以增强耐盐性的分子机制。该研究不仅填补了马铃薯APA调控与盐胁迫关联的研究空白,也为耐盐马铃薯种质创新和分子育种提供了新视角与理论支撑。
参考文献:
Wang K, Hu B, Wen S, et al. Screening of salt-tolerant potato germplasms and dynamic changes of APA in response to salt stress[J]. Horticultural Plant Journal, 2025.
027-62435310 |
service@benagen.com |
